Se frequentate il mio blog da un pò di tempo avrete sicuramente capito che la storia scozzese mi appassiona molto: battaglie, lotte per la libertà, figure eroiche e leggendarie, una lista infinita di Re e Regine. Ecco, questo è il punto dolente: con tutti i nomi dei sovrani che si sono succeduti sul trono scozzese capita spesso che io mi confonda e che debba quindi andarmi a cercare alberi genalogici per capire chi era figlio di chi, chi succedette a chi e via dicendo. Quale modo migliore per fare chiarezza una volta per tutte se non scrivere un apposito articolo per raccogliere dinastie e sovrani che si sono succeduti in Scozia nel corso dei secoli? Una lettura diversa dal solito ma che permetterà finalmente di capire un pò di più della intricata storia scozzese!

Dall’843, anno della creazione del Regno d’Alba, al 1603, quando James VI divenne Re di Scozia e Inghilterra con l’unione delle corone, si succedettero sul trono scozzese sei dinastie: House of Alpin, House of Dunkeld, House of Canmore, House of Bruce, House of Balliol, e House of Stewart (successivamente Stuart) per un totale di 42 sovrani. Se volete conoscere la storia antica della Scozia vi rimando a questo articolo ma, in breve, dopo che i Romani lasciarono l’odierna Gran Bretagna attorno al 410 dC, in Scozia si avevano due popolazioni ben distinte, i Pitti e i Britanni. Successivamente arrivarono dall’Irlanda gli Scoti che crearono il primo Regno d’Alba (nome gaelico per la Scozia) assorbendo battaglia dopo battaglia i territori dei Pitti: il primo Re di questo nuovo regno fu Kennteth MacAlpin, ed è proprio da lui che inizia la lunga successione di sovrani scozzesi. Di seguito, una piccola descrizione per ogni sovrano scozzese e una mappa genealogica per destreggiarsi meglio tra i vari gradi di parentala!

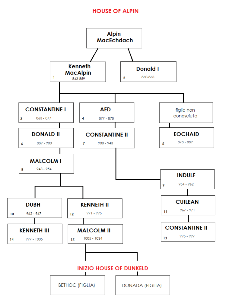
HOUSE OF ALPIN
Kenneth MacAlpin: 843-859
Nell’843 Kenneth MacAlpin, di origini Irlandesi, acquisì le terre dei Pitti e le unì a quelle degli Scoti creando una bozza della futura Scozia. Poco si sa di Kenneth: sconfisse alcuni garndi guerrieri vichinghi, tentò per sei volte di invadere e conquistare l’odierna zona dei Lothian e, sempre per il probelma dei raid vichinghi, spostò le reliquie di St.Columba da Iona a Dunkeld. Kenneth spostò il centro del suo Regno verso Est e si fece incoronare a Scone, sopra alla Stone of Destiny. Morì nell’anno 858.
Donald I: 860-863
Donald (Domnall mac Ailpín) salì al trono dopo suo fratello Kenneth: quest’ultimo aveva lasciato degli eredi ma secondo il principio della “tanistry” celtica il nuovo sovrano veniva scelto dai leader del Clan o da tutti i membri maschi, e il comando non si trasmetteva quindi di padre in figlio. Di lui si sa che era un uomo lascivo, non molto impegnato nel suo ruolo di sovrano, e che suo padre lo generò probabilmente con una donna vichinga. Morì in battaglia nell’863.
Constantine I: 863-877
Constantine (Causantín mac Áeda) era il figlio di Kenneth MacAlpin e quindi nipote di Donald. Durante il suo regno conquistò le terre dei Signori di Strathclyde (un altro dei regni in cui era divisa all’epoca la Scozia), uccidendone il sovrano e rimpiazzandolo con suo fratello Rhun, e respinse moltissimi attacchi da parte dei Vichinghi: purtroppo uno di questi gli costò la vista, venne infatti catturato ed ucciso.
Aed: 877-878
Áed mac Cináeda era un altro figlio di Kenneth MacAlpin e salì quindi al trono dopo suo fratello Constantine. Il suo regno fu breve e privo di avvenimenti importanti.
Eochaid: 877-889
Eochaid era figlio di Run, Re di Strathclyde, che aveva sposato una delle figlie di Kenneth MacAlpin. La sua è una figura un pò misteriosa: ad oggi non si è ancora compreso se Eochaid sia stato Re di Alba, Re di Stathclyde o nessuno dei due.
Donald II: 889-900
Donald II (Domnall mac Causantín) era figlio di Constantine I e visse la sua infanzia in Irlanda presso l’allora Corte Reale assieme al cugino Constantine (che divenne Re dopo di lui). Fu sovrano per un solo anno, prima di venir ucciso, pare, dove oggi sorge il Dunnottar Castle durante un raid Danese. Fu seppellito ad Iona.
Constantine II: 900-942
Constantine (Causantín mac Áeda), cugino di Donald II e figlio di Aed regnò per ben 42 anni, un recordo non da poco visti i pochi anni di regno dei suoi predecessori. Assieme al cugino Donald egli trascorse la giovinezza presso la Corte Reale Irlandese. Quando divenne Re, a circa 20 anni, fronteggiò una potente invasione di vichinghi, distruggendo completamente la loro armata. Constantine contribuì moltissimo alla trasformazione della Scozia da un ammasso di tribù alla creazione di una nazione, dividendo il proprio territorio in zone gestite da degli Earls (conti): il reame venne ufficialmente rinominato Alba. Sconfitti i vichinghi, il nemico principale all’epoca erano gli Angli, che regnavano nell’odierna Inghilterra (Angleland): il Re Aethelstan desiderava conquistare tutta la Gran Bretagna e marciò verso Nord, ma Constantine si barricò a Dunnottar Castle. I due Re giunsero ad un accordo: Constantine avrebbe continuato a regnare sulla Scozia ma Aethelstan sarebbe stato signore supremo di Gran Bretagna. Salvato il suo Regno, Constantine si alleò con i vichinghi – ex invasori e ora alleati – e invase il Regno degli Angli: i due eserciti si scontrarono a Brunanburh (location oggi completamente sconosciuta), in un bagno di sangue, e Aethelstan ne uscì vincitore. Constantine, che in battaglia perse il figlio primogenito, si ritirò, abbandonò la carica di sovrano e finì i suoi giorni come un monaco a Saint Andrews.
Malcolm I: 942-954
Malcolm (Máel Coluim mac Domnaill) era cugino di Constantin II e gli succedette quando questi abdicò per diventare un monaco. Morì in battaglia nel 954 e venne sepolto su Iona.
Indulf: 954-962
Figlio di Malcolm I, Indulf (Idulb mac Causantín) venne incoronato a Scone. Riconquistò i territori di Edimburgo e dei Lothian che erano caduti in mano agli inglesi e morì in battaglia nei pressi di Cullen, fronteggiando i vichinghi. Anche lui è sepolto su Iona.
Dubh: 962-967
Dubh (Dub mac Maíl Coluim) era figlio di Malcolm I e ad oggi della sua vita si sa davvero poco. Pare che fu ucciso dalla sua stessa gente, per una disputa sul trono, e che la Sueno’s Stone vicino a Forres, nel Morayshire, fu creata in suo onore dal fratello Cinàed. I discendenti di Dubh formarono in seguito il Clan Dubh, MacDuff.
Cuilean: 967-971
Cuilean (Cuilén mac Iduilb) era uno dei tre figli di Indulf. Si crede che fu lui ad ordine l’assassinio di Dubh, colpevole di avergli sottratto il trono che, secondo lui, gli spettava di diritto. Fu ucciso assieme a suo fratello Eochaid durante un incendio appiccato dal Re di Strathclyde come vendetta per, pare, lo stupro della figlia.
Kenneth II: 971-995
Kenneth (Cináed mac Maíl Coluim) era figlio di Malcolm I e fratello di Dubh. Il suo regno fu caratterizzato da molti conflitti, primo fra tutti quello con i Bretoni dello Strathclyde che gli fece perdere gran parte del suo esercito. Combattè anche con i Signori del Northumbria, con l’intento di conquistare i loro territori, e nello stesso periodo fece costruire un monastero a Brechin, dove sorge l’attuale cattedrale. Secondo la leggenda venne ucciso in un complotto da Finnguala, la figlia dell’allora Conte di Angus.
Constantine III: 995-997
Constantine (Causantín mac Cuilén) era figlio di Cuilean e viene spesso soprannominato nelle cronache del tempo “Costantino il Calvo”. Pare che sia stato coinvolto nell’assassinio del suo predecessore, del quale bramava il trono e che per questo si scontrò con suo cugino Malcolm, che desiderava anch’egli il potere: i due rami della famiglia MacAlpin infatti (i successori di Constantine e quelli di Aed) continuarono a scontrarsi duramente per detenere la sovranità sul regno. Morì in battaglia nel 997. Constantine fu l’ultimo sovrano discendente dal ramo famigliare di Aed.
Kenneth III: 997-1005
Kenneth (Cináed mac Duib) era figlio di Dubh e cugino del suo predecessore ed era conosciuto come “donn” che in gaelico denota una persona con i capelli castani. Per assicurare la successione a suo figlio Giric, Kenneth lo nominò – passatemi il termine! – vice re (re congiunto), andando contro la legge della “tanistry” all’epoca in vigore e secondo cui il nuovo sovrano veniva scelto dai leader del Clan o da tutti i membri maschi, e il comando non si trasmetteva quindi di padre in figlio. Il piano di Kenneth tuttavia non riuscì e il suo successore fu Malcolm II, suo cugino, che però aveva le stesse idee di una sovranità ereditaria. Kenneth venne assassinato proprio dal cugino Malcolm.
Malcolm II: 1005-1034
Malcolm (Máel Coluim mac Cináeda) venne incoronato a Scone nel 1005 come tutti i suoi predecessori e fu l’ultimo re della House of Appin. Regnò con tenacità e spietatezza, combattendo i vichinghi e conquistando definitivamente i territori dei Lothian nel 1018 nella battaglia di Carham: ora il regno di Scozia era composto dai territori attorno ad Edimburgo e Glasgow, l’attuale Central Belt. Durante il suo regno tentò di eslcudere per sempre la dinastia del cugino Kenneth III uccidendo tutti i suoi figli: non avendo generato figli maschi Malcolm aprì la strada verso il trono al nipote Duncan (figlio di sua figlia), uccidendo anche il nipote di Kenneth III. Malcolm morì a Glamis nel 1034.

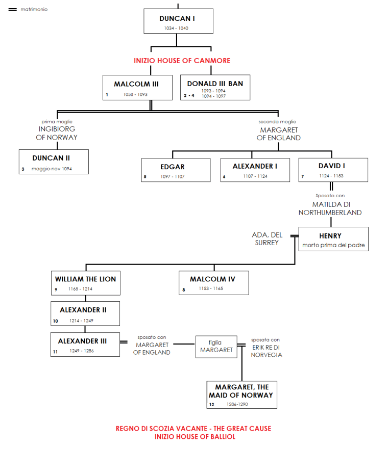
HOUSE OF DUNKELD
Duncan I: 1034-1040
Duncan (Donnchad mac Crínáin) nacque nel 1001 ed era il nipote di Malcolm II essendo nato dall’unione di sua figlia Bethoc e dall’abate laico di Dunkeld, Crinan: era quindi il primo della nuova House of Dunkeld e, aggiungendo lo Strathclyede ai possedimenti del nonno, il primo monarca di una Scozia ancora più unita ed estesa. Con Duncan cessava il sistema della tanistry e iniziava la trasmissione ereditaria del trono anche se il diritto di regnare dei suoi due figli, Malcolm Canmore e Donald Ban, fu messo a dura prova dal cugino Macbeth che reclamava il trono in nome della antica tanistry. La rivalità raggiunse il culmine nel 1040 vicino ad Elgin, dove Macbeth uccise Duncan in battaglia.
Macbeth: 1040-1057
La storia di Macbeth, complici le opere di Shakespeare, si perde tra mito e leggenda: il suo vero nome era Mac Bethad mac Findláich ed era un altro dei nipoti di Malcolm II, nato nel 1005, regnò per 17 lunghi anni e sposò la pronipote di Kenneth III, Gruoch (Lady Macbeth), che aveva già un figlio – Lulach – da un precedente matrimonio. Nel 1045 Macbeth sconfisse ed uccide a Dunkeld il padre di Duncan, Crinan. Nel 1054 però venne egli stesso sconfitto da Malcolm Canmore a Scone e ucciso nel 1057 dallo stesso Malcolm a Lumphanan.
Lulach: 1057-1058
Lulach, detto il pazzo o il semplice, succedette al padre adottivo Macbeth ed è il primo re per il quale c’è una data di incoronazione certa: agosto del 1057 a Scone. Il regno di Lulach fu tuttavia breve: egli infatti regnò solo per pochi mesi prima di venir assassinato dai sostenitori di Malcolm III, figlio di Duncan e legittimo erede al trono.

HOUSE OF CANMORE
Malcolm III Canmore: 1058-1093
Malcolm (Máel Coluim mac Donnchada) era il primogenito di Duncan I e nacque nel 1031. Dopo la sconfitta di suo padre si rifugiò presso suo zio, Siward Re di Northumbria, e acquisì quindi un’educazione angolosassone. Il principale merito di Malcolm fu quello di aver creato una dinastia solida che governò sulla Scozia per molti anni a venire. Malcolm sposò in seconde nozze Margaret, diventata in seguito Santa Margherita di Scozia, fondatrice dell’abbazia di Dunfermline e di molti altri centri religiosi scozzesi. Margaret era di origini anglosassoni e convinse il marito a mettere in atto una trasformazione della Scozia: cristianizzarla in primis, sostituendo la fede celtica, e cambiare il linguaggio della corte dal gaelico al sassone. Malcolm cadde vittima di un imboscata e rimase ucciso nel 1093 ad Alnwick mentre tentava per la quinta volta di conquistare l’Inghilterra.
Donald Ban: 1093-1094
Donald Ban (Domnall mac Donnchada) dal gaelico “Donald il bianco”, altro figlio di Duncan I, era sempre stato in netta opposizione al fratello Malcolm per il suo essere troppo filo-inglese e alla sua morte ne prese il trono secondo il principio della tanistry, salvo essere deposto un anno dopo dal figlio di Malcolm III e della prima moglie Ingibiorg contessa delle Orcadi, Duncan II.
Duncan II: maggio-novembre 1094
Duncan era stato mandato come ostaggio alla corte inglese a seguito dei falliti tentativi del padre Malcolm di invadere l’Inghilterra. Acquisì quindi abitudini ed amicizie inglesi, cosa assolutamente mal vista in Scozia. Per questo il suo regno durò solo pochi mesi: venne sconfitto ed ucciso a Mondynes dal suo fratellastro Edmund e da suo zio Donald Ban (re precedente).
Donald Ban e Edmund: 1094-1097
Dopo essersi ripreso il trono, Donald Ban regnò assieme al nipote Edmund (uno dei sei filgi di Malcolm III e Santa Margherita). Forte oppositore fu Edgar, fratello di Edmund, che arruolò un’armata inglese per rovesciare i due sovrani: Edmund venne perdonato e divenne monaco mentre lo zio Donald venne accecato e incarcerato a vita.
Edgar: 1097-1107
Il trono passò quindi ad un altro figlio di Malcolm e Margaret, Edgar (Étgar mac Maíl Choluim), nato nel 1074 e soprannominato “il Pacifico”, in modo tutt’altro che positivo: Edgar aveva infatti un atteggiamento sottomesso all’Inghilterra, donò le Ebridi Esterne a Re Magnus Barelegs di Norvegia e incoraggiò l’immigrazione anglo sassone in Scozia. Spostò la residenza reale da Dunfermline (era stata spostata dai suoi genitori) al castello di Edimburgo e, in quando non sposato, lasciò in eredità il regno ai suoi fratelli Alexander (come sovrano) e David (come liutenente del re e governatore di Lothian e Cumbria). Edgar morì ad Edimburgo l’8 gennaio 1107 e venne sepolto a Dunfermline.
Alexander I: 1107-1124
Alexander (Alaxandair mac Maíl Coluim) era il quarto figlio di Malcolm e Margaret, chiamato così in onore di Papa Alessandro II. Era soprannominato “The Fierce”, il feroce, perchè aveva ferocemente sedato una rivolta nel Moray. Alexander sposò una figlia illegittima di Henry I d’Inghilterra che, in cambio, sposò una delle sorelle di Alexander, Maud. La loro unione non generò però eredi e alla morte di Alexander, avvenuta nel 1124, gli succedette al trono il fratello David.
David I: 1124-1153
Sesto ed ultimo figlio di Malcolm e Margaret, nato circa nel 1080, David (Dabíd mac Maíl Choluim) era conosciuto come “David il Santo”. Sposò Matilda figlia ed erede di Waltheof Conte di Northumbria acquisendo di conseguenza il possesso delle terre della sua famiglia. Alla morte di Henry I approfittò della situazione di crisi per invadere l’Inghilterra, conquistò Carlisle e Newcastle ma venne infine sconfitto nel 1138 nella Battaglia di Standard. David fu uno dei più grandi Re di Scozia: trasformò l’arcaica società Celtica in un sistema feudale, fondò borghi reali (Stirling, Perth, Dunfermline, Ediburgo), fondò il primo conio scozzese, onorò la memoria di sua madre fondando molte comunità religiose (come la Melrose Abbey e la Holyrood Abbey per esempio), fece rispettare la legge in tutto il suo regno, contribuì alla nascita e allo sviluppo della lingua Scottish English. Il suo unico figlio Henri morì nel 1152 e David nominò suo nipote Malcolm come suo erede.
Malcolm IV: 1153-1165
Malcolm (Máel Coluim mac Eanric) era il nipote di David I, figlio di suo figlio Henry e di Ada del Surrey. Veniva chiamato “The Maiden”, la fanciulla, pare per la sua effeminatezza e per la sua debolezza nel regnare. Morì senza essersi mai sposato a 24 anni, dopo una vita breve e malaticcia.
William The Lion: 1165-1214
Il trono passò quindi al parente più stretto di Malcolm ossia al fratello William (Uilliam Garm o William the Rough) nato nel 1143 e che regnò per ben 49 anni. A differenza del fratello, debole e malaticcio, William era un uomo pieno di energia, caparbio, dalla folta chioma rossa. Veniva soprannominato The Lion non tanto per queste sue caratteristiche ma per il simbolo araldico che aveva scelto, un leone rosso rampante con coda a tre punte su sfondo giallo, simbolo che sarebbe poi divenuta la Bandiera Reale di Scozia ancora oggi in uso. Nel 1174 William invase l’Inghilterra ma venne ignorabilmente sconfitto e catturato ad Alnwick: venne spedito in prigione in Normandia e fu poi rilasciato in cambio del giuramento di fedeltà ad Henry II d’Inghilterra. Riguadagnò la sovranità di Scozia solo nel 1189 dopo aver donato 10.000 marchi a Riccardo I (Cuor di Leone) per la sua Crociata. William morì a Stirling nel 1214 e fu sepolto presso l’Abbazia di Arbroath. Lasciò il trono al figlio Alexander ma generò anche numerosi figli illegittimi.
Alexander II: 1214-1249
Nato nel 1198, Alexander era figlio di William The Lion e Ermengarde of Beaumont. Nel 1199 si unì ai baroni inglesi nella lotta contro Giovanni d’Inghilterra (il Re Fasullo d’Inghilterra del cartone Disney Robin Hood!) che rivendicava una concezione sacra della monarchia, con conseguente malcontento del clero e dei nobili. A seguito della morte di Giovanni venne stipulata la pace e la riconciliazione fu segnata dal matrimonio di Alexander con la figlia del defunto Re e sorella del successivo sovrano Henry III, Joan of England, avventuto il 18 o 25 giugno 1221. Alla morte di Joan Alexander si sposò nuovamente con Marie de Coucy con la quale ebbe un figlio, Alexander, futuro sovrano. Alexander II tentò di assicurare l’inclusione nel Regno di Scozia delle isole occidentali che erano ancora in parte legate al dominio vichingo. Non ci riuscì e, colpito da una febbra sull’Isola di Kerrera, vi morì nel 1249. Venne sepolto presso la Melrose Abbey.
Alexander III: 1249-1286
Alexader III aveva 8 anni quando diventò re, il 6 luglio 1249 a Scone, e 10 quandò sposò Margaret of England nel 1251: il sovrano inglese Henry III sperava, con l’unione, di poter rivendicare qualche diritto sul Regno Scozzese, ma Alexander non si piegò. Gli anni in cui Alexander regnò furono caratterizzati da una grande prosperità per la Scozia grazie al fiorente commercio estero, all’esportazione di lana, pesce e pellicce, alla costruzione di nuove chiese e castelli. Alexander riuscì nell’intento di includere totalmente le isole occidentali e l’attuale Caithness al regno, sconfiggendo il Re Haakon nella Battaglia di Largs del 1263 e firmando tre anni dopo il Trattato di Perth che decretava la fine delle ostilità tra Scozia e Norvegia. Rimanevano in mano ai norreni le Orcadi e le Shetland. Alla morte a breve distanza l’uno dall’altro di tutti e tre i figli di Alexander, e all’incapacità di generare ulteriori eredi maschi nonostante il secondo matrimonio con Yolande de Dreux, l’unico erede disponibile era una femmina: la nipote Margaret, figlia della figlia di Alexander, Margaret (morta proprio partorendola), e del Re di Norvegia Erik Magnusson e per questo soprannominata “The Maid of Norway”, la fanciulla di Norvegia. Alexander III morì il 19 marzo 1289 a seguito di una caduta di cavallo, di notte, mentre si recava a Kinghorn nel Fife per raggiungere la Regina. Fu sepolto nell’abbazia di Dunfermline. La speranza di un erede maschio svanì quando la Regina, che era incinta, partorì un bambino morto. Alexander morì senza saperlo, ma fu l’ultimo Re della dinastia dei Canmore e il suo Regno stava per perdere l’indipendenza….
MARGARET: 1286-1290

Margaret aveva solo 3 anni quando diventò Regina di Scozia, nel 1286. E, sempre a tre anni, era promessa sposa del figlio di Edoardo I Plantageneto che attraverso il matrimonio intendeva assicurarsi il controllo della Scozia. Ma la povera piccola Margaret morì a 7 anni sulle Isole Orcadi mentre veniva spedita dalla Norvegia verso la Scozia. Morì per gli effetti del mal di mare. Il trono di Scozia era ufficialmente senza un erede. La foto qui a sinistra è un pannello decorato che si trova a Lerwick, sulle Orcadi, e ritrae la piccola Margaret.

HOUSE OF BALLIOL
Ne 1290 il trono scozzese era dunque vacante, Alexander III era morto senza lasciare eredi e la nipote Margaret, discendente più prossima, era non era arrivata nemmeno a toccare il suolo scozzese e ad essere incoronata. In 13 reclamarono il trono in quella che viene ricordata come The Great Cause, la Grande Causa. Due di essi discendevano da David I, John Balliol (lontano pronipote da parte di madre) e Robert Bruce (lontano pronipote da parte di madre – era lo zio del più famoso Robert the Bruce che poi diventò sovrano).

Come vediamo nalla mappa Nicholas de Soules, Patrick Galithley, William de Ros, Patrick Earl of Dunbar, William de Vesci, Roger de Manderville e Robert Pinkney erano i pretendenti illegittimi perchè nati da unini extraconiugali di William The Lion. Erik II Re di Norvegia pretendeva il trono in quanto padre della defunta Margaret. Johh I Balliol, Robert de Bruce, John Hastings erano i più “papabili” perchè tutti discendenti per linea diretta mentre Florent V d’Olanda e John Comyn discendevano da altri rami della famiglia. I Guardiani di Scozia (reggenti nei periodi senza sovrani) invocarono l’aiuto di Edoardo Plantageneto per risolvere la questione scozzese e quest’ultimo, che aveva il fine ultimo di assumere egli stesso il regno, prima si fece riconoscere come Lord Supremo di Scozia e poi tra tutti scelse John Balliol.
JOHN BALLIOL: 1292-1296
Nato nel 1248 (o 1250), figlio di Devorguilla of Galloway e John 5° Barone di Balliol, fu scelto tra i 13 pretendenti al trono di Scozia e incoronato a Scone Palace il 30 novembre 1292. Non contenti de sempre più marcato dominio inglese i Guardiani di Scozia firmarno un’alleanza (Auld Alliance) con la Francia con la quale si promettevano reciproco aiuto e mutua assistenza in caso di invasioni inglesi. In risposta Edoardo invase la Scozia, depose John e annesse le terre scozzesi all’Inghilterra: era l’inizio delle Guerre di Indipendenza Scozzesi. John Balliol venne rinchiuso nella Torre di Londra e poi spedito in Italia sotto la tutela di Papa Bonifacio VIII, vivo a condizione di rimanere nelle residenze papali. Nel 1301 fu liberato e visse il resto della propria vita nell’ancestrale proprietà della sua famiglia, nella Piccardia. Morì nel 1314 ad Hélicourt, Francia. Suo figlio Edward regnò per breve tempo nel 1332 e per altri brevi periodi tra il 1333 e il 1346
HOUSE OF BRUCE
Con l’ammissione all’Inghilterra della Scozia ebbero inizio le Guerre di Indipendenza Scozzesi. Figura di spicco che lottò per la libertà della Nazione fu William Wallace. Un anno dopo la cattura e la terribile condanna a morte di Wallace Robert Bruce si autoproclamò Re di Scozia.
ROBERT I THE BRUCE: 1306-1329

Robert era il figlio di quel Robert Bruce che aveva reclamato il trono di Scozia nel 1290 ed era legato ai Canmore per via della madre mentre la famiglia paterna aveva origini Normanne. Uno dei più grandi Re di Scozia, Robert nacque ad Ayr nel 1274 e potete leggere la sua storia completa in questo articolo. Da ricordare è la Battaglia di Bannockburn del 1314 con la quale Robert sconfisse gli inglesi e riconquistò la libertà della Scozia. Robert morì nel 1329 ed è tutt’ora sepolto nella Dunfermline Abbey.
DAVID II BRUCE: 1329-1371

David era figlio di Robert Bruce e della sua seconda moglie, Elizabeth de Burgh, e già dall’età di 4 anni era diplomaticamente sposato con Joan, figlia di Edoardo II d’Inghilterra. E’ in questo periodo che Edward Balliol, figlio dell’ex Re John, riuscì a sconfiggere David e ad usurparne il trono per due periodi, nel 1332 e tra il 1333 e il 1336, ma venne sempre rifiutato dai sostenitori di Bruce e sconfitto da Robert Stewart, il nipote di Robert Bruce, e David tornò finalmente in Scozia per invadere nel 1346 l’Inghilterra. Fu catturato e tenuto prigioniero fino al 1357, rilasciato su promessa del pagamento di un riscatto da 100.000 marchi: ovviamente impossibilitato a pagare la somma, David offrì ad Edoardo III di inserire lui o uno dei suoi figli come suoi eredi. Nel disperato tentativo di generare un erede e non rispettare il patto, David si sposò in seconde nozze e, dopo aver divorziato, decise di sposare la sua amante Agnes Dunbar. Non ci riuscì perchè morì nel Castello di Edimburgo nel 1371. Con la sua morte finiva la dinastia dei Bruce e iniziava quella degli Stewart.
HOUSE OF STEWART (STUART)
ROBERT II: 1371-1390
Robert II di Scozia aveva acquisito il cognome Stewart dal titolo ereditario di un suo antenato, Walter, nominato High Steward (alto intendente) di Scozia da David I. Un altro Walter Stewart era sposato con Marjorie, figlia di Robert I Bruce, la quale morì partorendo prematuramente a seguito di una caduta da cavallo il suo unico figlio Robert, che fu il fondatore della dinastia Stewart e successivamente Stuart che regnò in Scozia per oltre 300 anni. Robert generò 21 figli da due mogli e molte amanti: 13 figli erano legittimi oppure vennero legittimati con il primo matrimonio e 8 illegittimi: questo provocò non pochi problema sulla linea di successione del sovrano. Nel 1348 venne deciso che il figlio legittimo primogenito di Robert sarebbe salito al trono dopo di lui.
Robert III: 1390-1406
Robert III nacque nel 1327 da Robert II e dalla sua amante Elizabeth Mure ma fu legittimato con il matrimonio dei genitori avvenuto nel 1348 o 1349. Il nuovo sovrano aveva però due grandi “problematiche”: un calcio di un cavallo lo aveva reso disabile e il suo vero nome, John, non era affatto adatto ad un sovrano. John infatti faceva subito venire in mente il poco amato Balliol, e quindi il sovrano si fece cambiare il nome in Robert III. Era un uomo profondamente infelice tanto che era solito affermare di essere il il peggior re di sempre e il più miserabile degli uomini (se lo fece addirittura scrivere sulla tomba) ed era messo in ombra dal più forte fratello Robert Duke of Albany che – ovviamente – bramava il potere. Pare ci sia stato proprio il fratello dietro la sospetta morte del primogenito di Robert, David, avvenuta a Falkland Palace. Sospettando del fratello, Robert nascose il suo secondo figlio James a Dirleton Castle, intenzionato a farlo fuggire in Francia: James però venne catturato dagli inglesi e Robert morì, molto presumibilmente per il dolore provocato dalla cattura del figlio ed erede. Con la sua morte (1406) il fratello governò in sua vece fino alla sua morte, avvenuta nel 1420.
JAMES I: 1406-1437
James I (il primo di una lunga serie di “James”) fu Re solo di nome: nato il 10 dicembre 1394, figlio di Robert III e Annabella Drummond, a circa 10 anni venne spedito verso la Francia dal padre che sospettava che la sua vita fosse in pericolo ma venne catturato dagli inglesi che domandarono un riscatto. Robert III era morto e suo fratello, Robert Duke of Albany che nel frattempo era diventato Reggente, non mostrò alcun interesse nel voler riavere indietro il nipote – ed erede al trono di Scozia: James rimase dunque prigioniero in Inghilterra per 18 anni, finchè alla morte dello zio la Scozia pagò il riscatto e nel 1424 James fu rispedito sul trono, trovando un paese nel caos. Con forza e rigidità prese in mano la situazione e, per prima cosa, si vendicò dei suoi zii i Duchi di Albany, facendo condannare a morte tutta la famiglia. Nel corso del suo regno James mise in atto diverse riforme giuridiche e finanziarie. Tuttavia nacque una cospirazione che puntava a mettere sul trono Walter, un altri figlio di Robert II nato dal secondo matrimonio. Il 21 febbraio 1437 James I venne assassinato a Perth da un gruppo capeggiato da Sir Robert Graham. La sua morte fu davvero strana: James amava giocare a tennis nella sua residenza di Perth ma si era accorto che spesso le palline cadevano in un tubo fognario aperto ed ordinò quindi di farlo chiudere. Scappando dai suoi assassini James pensò di fuggire proprio attraverso il condotto fognario, salvo poi trovarsi la via di fuga bloccata e venir ucciso dai suoi aguzzini.
JAMES II: 1437-1460
James II, figlio di James I e di Joan Beaufort, fu incoronato all’età di 6 anni presso l’abbazia di Arbroath interrompendo la lunga tradizione, iniziata con Kenneth MacAlpin, delle incoronazioni a Scone. Per via di una vistosa voglia che gli caratterizzava il visto il sovrano veniva soprannominato “Fiery face”, faccia infuocata. Un avvenimento che viene ricordato durante il suo regno fu la cosiddetta “Black Dinner” del 1440 (la cena nera da cui, pare, George Martin abbia preso ispirazione per il suo Red Wedding in Game of Thrones!): William Douglas, 6th Conte di Douglas e suo fratello vennero uccisi durante una cena tenutasi nella Great Hall del Castello di Edimbugo alla quale erano stati invitati dagli allora Reggenti Sir William Crichton (Guardiano del castello di Edimburgo) e Sir Alexander Livingstone (Guardiano del castello di Edimburgo), sotto gli occhi di un piccolo James II. I due temevamo che i Douglas fossero una minaccia per il loro Governo. A James viene attribuito il merito di aver modernizzato l’ariglieria militare e il forte intento di allargare i domini scozzesi: il 3 agosto 1460, mentre si trovava a Roxburgh per riconquistare uno degli ultimi castelli scozzesi ancora in mano agli inglesi, un cannone scoppiò improvvisamente uccidendo il Re. Gli scozzesi continuarono l’assedio e si presero il castello.
JAMES III: 1460-1488
Nato nel 1451 da James II e Maryie of Gueldres anche James, come suo padre, era solo un bambino quando salì al trono venendo incoronato presso la Kelso Abbey. Fu sua madre a governare in sua vece fino alla sua morte, avvenuta nel 1463. Se sul fronte inglese una tregua firmata con Edoardo IV dava un pò di sollievo alla Scozia, la situazione interna della Nazione non era granchè rosea: alla morte della Regina Madre la potente famiglia dei Boyd prese la reggenza e costrinse il giovane Re a concedergli sempre maggiore potere. Il matrimonio con Margaret di Danimarca avvenuto nel 1469 e per il quale il di lei padre promise alla Scozia le Orcadi e le Shetland come dote, diede potenza militare al Re che fu in grado di distruggere i Boyd e tutta la famiglia venne condannata a morte. Alta minaccia durante il regno di James III fu rappresentata dai fratelli, Alexander Duke of Albany e John Earl of Mar che furono arrestati nel 1479 per il sospetto di tramare contro la Corona: Mar morì mentre Albany riuscì a fuggire e a rifugiarsi in Inghilterra dove Edoardo IV lo riconobbe come “Re Alexander IV”. Albany invase quindi la Scozia, James fu catturato e imprigionato nel castello di Edimburgo, ma quando gli inglesi si ritirarono perchè non c’erano più fondi per mantenere l’esercito, James riacquisì il suo potere Albany fu costretto a fuggire in esilio in Francia. Ma i problemi non erano finiti: il Re era malvisto dai nobili scozzesi a causa della sua bisessualità ma soprattutto perchè era solito affidare Contee ai suoi amanti del momento. Nel 1488 durante uno scontro armato con i nobili scontenti che sostenevano l’abdicazione del sovrano in nome del figlio, il Re rimase ucciso sul campo di battaglia. Venne sepolto con la moglie presso la Cambuskenneth Abbey, vicino a Stirling.
JAMES IV: 1488-1513
James IV, figlio di James III e di Margaret di Danimarca, nacque a Stirling nel 1473. Sentendosi in colpa per la morte del padre egli indossò ogni Quaresima per tutta la sua vita una catena di ferro legata attorno alla vita, in segno di penitenza. James si dimostrò sin dall’inizio del suo regno un eccellente sovrano: sedò altre rivolte, si interessò all’amministrazione della giustizia scozzese, riuscì finalmente a mettere a bada il Lord of the Isles nel 1489. La Scozia era nel pieno del progresso: una terza università venne fondata ad Aberdeen, venne importato il torchio per la stampa, l’architettura fioriva e venne fondata una ben organizzata Marina Militare. James era un uomo ben educato, colto e parlava gaelico, scozzese, inglese, latino, francese, tedesco, italiano, olandese, spagnolo e danese. Nel 1502 sposò la figlia di Henry VII, Margaret Tudor, per rafforzare una volta per tutte il legame con i vicini inglesi e firmare una pace reciproca. Questo periodo felice ebbe tuttavia una brusca fine: quando la Francia dichiarò guerra all’Inghilterra James secondo il trattato della Auld Alliance (alleanza franco-scozzese) fu obbligato ad invadere egli stesso i vicini inglesi. Fu una disfatta: il 9 settembre 1513 ebbe luogo la disastrosa Battaglia di Flodden in cui morirono 10.000 scozzesi tra cui lo stesso Re, ultimo a morire in battaglia nella storia delle Isole Britanniche.
JAMES V: 1513-1542
James V nacque a Linlithgow Palace nel 1512, figlio di James IV e Margaret Tudor d’Inghilterra. Con la morte del padre nella battaglia di Flodden James si ritrovò re a un anno di vita, incoronato a Stirling il 21 settembre 1513. A Governare in sua vece fu quindi la madre, che si era presto risposata con Archibald Douglas, 6° Conte di Angus: il patrigno tenne praticamente prigioniero il piccolo James il quale riuscì a scappare dalla sua cattività forzata solo nel 1528 e, appena presosi il trono, depose Douglas e lo esiliò. Pare che James fu un Sovrano giusto, sospettoso nei confronti dei nobili e, al contrario, molto interessato al suo popolo ed in particolare ai più deboli: si dice che spesso il re si spostasse tra la gente, in incognito, per venire a contatto con i veri problemi del suo popolo. In piena Riforma Protestante inoltre James rimaneva fedele alla fede Cattolica che sostenne per tutta la durata del suo regno. Proprio per questo motivo sposò prima Madeleine de Valois, figlia di Re Francesco I di Francia, e a seguito della sua morte avvenuta pochi mesi dopo convolò a nozze con Marie de Guise, imparentata con la casata reale, e proprio per questo motivo si scontò duramente con il vicino inglse, Enrico VIII (l’Enrico di Caterina d’Aragona, Anna Bolena, ecc), fervente protestante. La morte della madre Margherita Tudor avvenuta nel 1541 eliminò ogni incentivo di mantere la pace con l’Inghilterra: nel 1542 si combattè la battaglia di Solway Moss che si risolse in una pesante sconfitta per gli scozzesi. James, profondamente addolorato per la sconfitta, si ammalò e morì nel giro di pochi mesi a Falkland Palace. Mentre giaceva morente gli giunse la notizia che sua moglie aveva dato alla luce il suo unico filgio (in vita) ed erede: una femmina, Mary Stuart. Prima di esalare l’ultimo respiro pare che il sovrano abbia affermato “It came with a lass, it will pass with a lass” (iniziò con una ragazza, finirò con una ragazza) riferendosi alla dinastia reale degli Stewart e a come fosse iniziata grazie a Marjorie, figlia di Robert the Bruce. Non sapeva, il povero James, che sua figlia Mary avrebbe invece generato i futuri sovrani non solo di Scozia e Inghilterra, ma anche dell’odierno Regno Unito. James V fu sepolto presso la Holyrood Abbey con la prima moglie Madeleine e i figli avuti da Mary of Guise e morti ancora neonati. Nel 1848 venne sepolta accanto al marito anche la stessa Mary of Guise.
MARY, QUEEN OF SCOTS: 1542-1567
Alla figura di Mary Stuart ho dedicato una piccola raccolta di articoli contenenti la storia dettagliata della travagliata vita della sovrana scozzese che potete trovare qui. Nata a Linlithgow Palace nel 1542, venne nominata Regina di Scozia a soli 6 giorni e incoronata a Stirling a 9 mesi. Nel 1548 la piccola Mary venne mandata in Francia, promessa sposa del futuro Re Francesco, dove ricevette una perfetta educazione. Alla morte del sovrano Mary, ormai sposata, divenne Regina consorte di Francia, salvo rimanere vedova pochi mesi dopo. A soli 23 anni decise di tornare in Scozia per riprendersi il suo Regno, ma non solo: Mary era infatti la legittima erede del trono inglese poichè l’allora Regina, Elizabeth I, era una figlia illegittima. Dato che Enrico VIII e la nonna di Mary, Margaret Tudor, erano fratello e sorella, e che Elizabeth era l’unica figlia seppur illegittima di Enrico VIII, Mary era quindi l’erede di diritto al trono di Inghilterra. Nel 1565 sposò in seconde nozze il cugino Lord Darnley, dal quale nacque l’anno successivo il suo unico figlio ed erede James. Il matrimonio si rivelò infelice, ed in effetti infelice fu tutta la vita di Maria dal momento della morte del suo primo marito in Francia. Dopo essere stata imprigionata e aver tentato rivolte e battaglie con il sostegno degli scozzesi che le erano fedeli, dopo intrecci politici, complotti alla sua figura, false cospirazioni commesse a suo nome e tradimenti da parte della cugina la Regina d’Inghilterra, la povera e sfortunata Mary fu infine processata e decapitata l’8 febbraio 1587 nel castello di Fotheringhay, dopo 20 anni di prigionia.
JAMES VI: 1567-1603 e successivamente Re di Gran Bretagna fino al 1625.
James, figlio di Mary Stuart e Henry Stuart, nacque al Castello di Edimburgo il 19 giugno 1566 e incoronato secondo rito protestante a Stirling nel 1567, a seguito dell’abdicazione forzata della madre: il piccolo James era stato immediatamente allontanato dalla madre, una fervente cattolica, per essere allevato nella fede protestante. James regnò come Re di Scozia fino alla morte senza eredi di Elizabeth I e all’Unione delle Corone avvenuta nel 1603 e divenne quindi Re di Gran Bretagna fino al 1513. Nonostante in Inghilterra non fosse molto amato, assieme ad Alfredo il Grande (859-899) James è considerato il più intellettuale e acculturato individuo ad aver occupato il trono inglese: durante il suo regno la letteratura, la scienza e le arti fiorirono. James sposò nel 1589 Anna di Danimarca dalla quale ebbe 7 figli: il sovrano tornò una sola volta in Scozia, dopo essersi trasferito alla corte di Londra. Morì nel 1625 e venne sepolto presso l’Abbazia di Westminster. James fu quindi l’ultimo monarca scozzese.

GLI STUART DOPO JAMES VI
Ecco brevemente i successivi sovrani al trono di Gran Bretagna discendenti dalla dinastia Stuart (trovate una storia approfondita qui).
- Charles I Stuart, 1625-1649: figlio di James VI e Anna di Danimarca. Regnò durante un periodo di Guerra Civile. Decapitato per Alto Tradimento.
- Commonwelath, 1649-1660: Oliver Cromwell conquista il potere e crea la repubblica dichiarandosi Lord Protettore di Gran Bretagna.
- Charles II Stuart, 1660- 1685: figlio di Charles I e Enrichetta Maria di Francia, morì senza lasciare eredi e il trono passò al fratello.
- James II Stuart, 1685-1688: fratello di Charles II, dichiaratamente cattolico e proprio per questo malvisto dai nobili protestanti del suo regno. Venne quindi spodestato e mandato in esilio a seguito della Gloriosa Rivoluzione con la quale si misero sul trono sua figlia primogenita Maria (Mary II) e il consorte Guglielmo d’Orange.
- Maria II Stuart, 1689-1694: figlia di James II e Anna Hyde, alla sua morte regnò il conserto Guglielmo d’Orange fino al 1702.
- Anna di Gran Bretagna (Anna I Stuart), 1707-1714: figlia di James Stuart e Anna Hyde, sorella di Maria II.
- Act of Settlement, 1701: con questo atto si stabilì che, se alla sua morte Anna non avesse lasciato eredi, il regno sarebbe passato ad una cugina tedesca, Sofia elettrice di Hannover, e ai suoi eredi protestanti. Sofia era imparentata con gli Stuart per via materna: la madre infatti era una delle figlie di James I (e VI di Scozia) e Anna di Danimarca. Sofia ed Anna morirono a distanza di due mesi l’una dall’altra, quindi il trono passò al figlio della prima, Giorgio I
- Dopo Anna I, i sovrani in linea di successione fino ai giorni nostri e discendenti quindi dagli Stuart sono stati: Giorgio I, Giorgio II, Giorgio III, Giorgio IV, Guglielmo IV, Vittoria, Edoardo VII, Giorgio V, Edoardo VII, Giorgio VI, Elisabetta II.
I PRETENDENTI
Re James II (VII di Scozia), esiliato in Francia, era morto senza sapere che sarebbe stato l’ultimo Stuart a regnare su Scozia e Inghilterra, l’ultimo sovrano di una Scozia Indipendente. Tuttavia, nel suo esilio europeo, il figlio di Giacomo, James Francis Edward Stuart, veniva proclamato dai suoi uomini James III d’Inghilterra (da qui il soprannome di “Vecchio Pretendente”). Gli Stuart e i loro irriducibili sostenitori nelle Highlands, tentarono nel corso degli anni successivi all’Act of Union di restituire alla Scozia la propria libertà ed al loro re in esilio il suo trono. I due tentativi, che avvennero nel 1715 e nel 1745, sono ricordati come Rivolte Giacobite. Il termine giacobita deriva dal latino Jacobus, che significa Giacomo, e sta quindi ad indicare chi era sostenitore del ritorno del Re in esilio. Trovate un articolo approfondito sulle rivolte giacobite qui.
Per finire, una mappa di chi potrebbe sedere oggi al trono se la linea Stuart di James VIII fosse riuscita nell’intento di riconquistare il proprio potere. Ovviamente se questo fosse accaduto, ci sarebbero stati diversi matrimoni, diversi figli, diversi eredi ma ho trovato interessante vedere l’evolversi delle due linee di successione.


Bellissimo approfondimento! Adoro leggere di storia!
Possiamo dire che, da questo riassunto di regnanti e storia, abbiamo imparato:
– “Parenti serpenti” è valido in ogni epoca.
– Scozia e Irlanda non sono cugine come dico sempre ma mamma e figlia.
– Basta un solo stronzo al potere per mandare a rotoli anni di lavoro (attualissimo).
– A chi dice che la storia è difficile da studiare rispondo “È facilissima perché l’uomo commette sempre gli stessi errori quindi si ripete ciclicamente e per gli stessi motivi”.
Hai qualche libro da consigliarmi sull’argomento, a parte la biografia di Mary Stewart? 😉
"Mi piace"Piace a 1 persona
ahahhhaha Ilaria, direi che hai riassunto perfettamente! E si, l’Irlanda è stata proprio la mamma della Scozia, è grazie agli Irlandesi che si è costituito il primo regno d’Alba 🙂 Un libro bellissimo è Il Cardo e la Croce di Paolo Gulisano, con la storia della Scozia spiegata benissimo e in modo semplice. Prova a vedere se ne trovi ancora qualche copia online 😉
"Mi piace"Piace a 1 persona